新聞動態

重要:2000億美元25%加稅清單的最新消息!
點擊:1670 發布時間:2018-09-11
1
據最新消息稱,特朗普正在推進對2000億美元中國輸美產品加征最高25%關稅的計劃。原計劃本來是為期六天的聽證會,但一直到今日,白宮的官員們還在爭論不休,斟酌此輪關稅的力度。
本次聽證會共有358名代表參加,高達95%的企業代表“求放過”、反對加稅。但之前加稅的兩輪聽證會也同樣是在如此情況下,仍然落實了加稅。所以,這次新一輪的加稅情況最終會是怎樣?外交圈將持續與您一同關注。
以下我們一起來看看這一輪新的加稅將涉及到哪些行業?影響又有多大?

從我國的媒體報道中,已經可以嗅到風向。

彭博社報道:消息稱特朗普最早將在下周(也就是本周)對2000億美元中國商品開征關稅。

Business Insider:最新報告顯示,特朗普將向另外2000億中國商品征稅。
國內國外的媒體報道都不見樂觀!
USTR的公開評論期將對公眾一直開放至9月6日。依據以往的流程,這一輪的加稅最快會在9月底或10月初執行,目前產品中槍的中國企業正在緊急出貨中,美線爆艙、漲價不停歇。
2
出口企業恐難“獨善其身”
如果說之前兩輪共計500億美元的加稅清單對中國出口企業的影響還沒有那么明顯,那么這一份價值2000億美元的商品清單涉及6031項產品,占據了中國2017年向美國出口總額的38%-46%。
清單不僅僅涵蓋了電機電氣設備和機械器具等高端制造業行業,很多低端制造業產品(如棉花、紙板紙漿、木制品等等)和消費品(如食品、紡織品、家具)也位列其中,或將逼迫大量中國出口企業從此放棄美國市場。
2000億美元的中國商品清單中,消費品的比重首次達到23%,但仍以中間產品居多,約占一半(47%)的份額。

擬受影響的前十位消費品分別是:電話(240億美元)、電腦(80億美元)、家具(110億美元)、椅子(100億美元)、燈具(70億美元)、旅行包(70億美元)和農業及食品(60億美元)。受影響的家庭用品包括真空吸塵器(18億美元)、烹飪用具(38億美元)和冰箱(10億美元)。(括號內金額為2017年的貿易統計數據)
擬受影響的前十位中間產品和資本品分別是:電腦零件(150億美元)、汽車零部件(90億美元)、鋼鐵產品(80億美元)、塑料(60億美元)、電力變壓器、靜態變流器和電感器(50億美元)和鋁(7.94億美元)。
中國出口損失最嚴重的五大行業中,電機電氣設備和機械器具兩個行業穩居前二,出口損失額之和約占總出口損失的35%。家具寢具、車輛及其零附件、塑料制品等行業在此次清單下所受影響也不小。

從出口金額的角度來看,2000億美元商品中,電機、電氣、音像設備及零附件金額最高,達到488億美元,占比接近關稅清單的1/4。
核反應堆、鍋爐、機械器具及零件出口金額達到383.7億美元。車輛及其零附件出口金額達到116.4億美元。
以上三類商品在6月15日公布的500億美元商品清單中也占據前四的位置,再次印證了美國對華加征關稅主要針對“中國制造2025計劃”相關行業。


機電商會統計顯示,在全部三份價值2500億美元的加稅商品清單中,涉及機電產品稅則號占總體稅則號數量的27.5%。
但1699億美元的進口額占2500億美元的68%,占美國自華進口機電產品總額的66%,成為受影響最突出的行業。2017年美國自華進口機電產品2566.3億美元,占美國自中國貨物進口總額的50.8%。
美資企業主導全球價值鏈的手機(蘋果)、筆記本電腦(微軟+英特爾)依然未被列入征稅清單,2017年美國自中國進口這兩個產品的價值分別為445億美元和371億美元。
2000億加稅清單中,涉及LED照明類的品項多達十多種。這些產品占中國照明產品出口總額的75%,在2017年,其中主要的幾項照明產品中國對美出口額就高達50多億美元。
目前,超過85%的LED照明產品是在中國進行制造和組裝。盡管許多LED照明公司在中國境外設有生產設施,但其產量還不足以滿足美國市場的需求。因此,此次關稅的額外成本可能會以美國消費者需支付更高費用的形式體現。
從長遠來看,在中國臺灣或東南亞擁有產能的LED生產商可能會受益,因為他們可以將訂單轉移到那些地方以避免關稅。對于那些非中國LED制造商而言,由于中國公司向美國出售照明產品將逐漸減少,并將其余產品轉向其他非美國市場,因此它們可能會繼續面臨低價競爭,而較低的價格將對LED照明產品的價格產生嚴重影響。
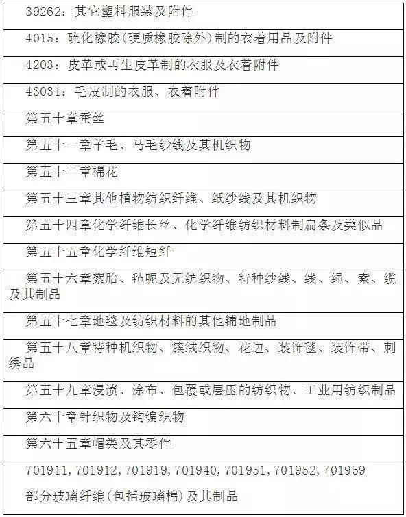
據中國紡織品進出口商會統計,此次美方的建議征稅清單涵蓋6031個稅號,其中紡織服裝產品稅號達1000余個,涉及絕大部分紡織原料、半成品以及少量服裝附件產品。
主要包括紡織原料(棉花、絲、毛、麻等);紗線和面料(棉、毛、絲、麻、化纖、玻璃纖維等制);地毯;工業用紡織品;皮革和毛皮服裝、帽類及手套、塑料雨衣等。中國對美出口額較大的梭織服裝、針織服裝和家用紡織制成品等商品未列入清單。
涉及的紡織服裝統計項下產品包括:

中國紡織品進出口商會制圖
據初步統計,此次美方公布的征稅清單涉及中國對美國紡織服裝出口額約103億美元,占中國對美國紡織服裝及原料出口額的22.6%,涉及出口企業2萬家左右。
3
據央視新聞客戶端8月21日消息,當地時間21日,美國就開始對2000億美元中國輸美產品關稅稅率提高到25%一事,舉行為期六天的公眾聽證會。當天,這個聲稱要保護美國企業利益的關稅清單,卻遭到了眾多美國企業代表的強烈反對。
事實上,美國內部反對加征關稅的聲音從未間斷,美國企業界更是多次對中美貿易戰升級表示焦慮。此前,思科公司、惠普公司等許多技術公司已曾致信美國貿易代表羅伯特·萊特希澤,敦促政府避免征收更多關稅。
The Verge報道稱,中美政府一直避免在一些主要技術產品上征收關稅——事實上,兩國在這一領域有著密切且牢固的關系。
尤其是備受關注的蘋果公司,該公司在美國開發的硬件產品使其成為世界上市值最高的公司之一,但其旗下產品是在中國制造的,并在中國創造了大量就業崗位。

蘋果公司在信中簡單介紹了該公司的運營和產品將如何受到關稅的影響。信中強調,關稅將增加蘋果公司產品的成本,將其置于全球競爭中的不利地位。“此輪關稅一旦實施,最終承擔稅負的將是美國消費者,這類征稅對美國的打擊最為嚴重。”
而特朗普卻這樣回應蘋果公司:
美國總統唐納德?特朗普告訴蘋果,要想規避對中國進口商品加征的關稅,蘋果就應在美國生產產品。此前,這家iPhone制造商已提醒消費者可能面臨價格上漲。
上周六上午,蘋果成為特朗普Twitter帖子的抨擊目標。而就在近期,這位美國總統已先后抨擊過Facebook、谷歌(Google)和Twitter。這件事表明,這家iPhone制造商也無法將自身隔絕于硅谷面臨的政治威脅之外。
針對美國近日可能推進對中國2000億美元輸美商品加征關稅,商務部新聞發言人高峰6日表示,如果美方一意孤行,中方將視美方行動采取必要的反制措施。
雖然加稅的消息還未最終落實,但從目前特朗普強硬的態度來看,可能性非常大。所以外交圈建議各企業涉及到加稅清單的產品,應該趕緊出貨,以減少損失。



